注册送体验金

注册送体验金-博彩注册送彩金

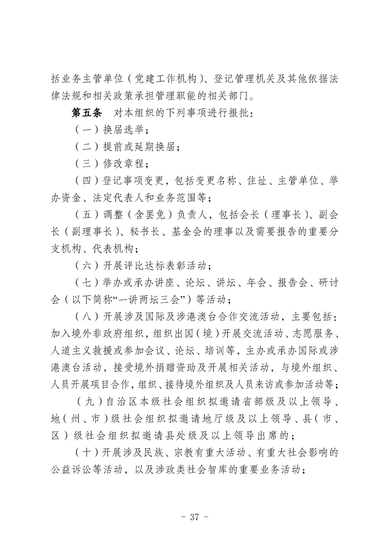
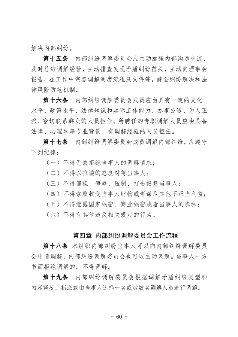
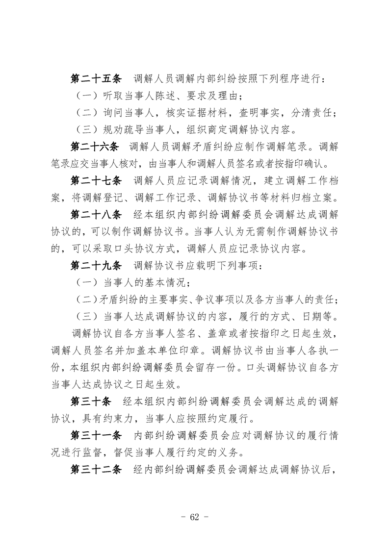
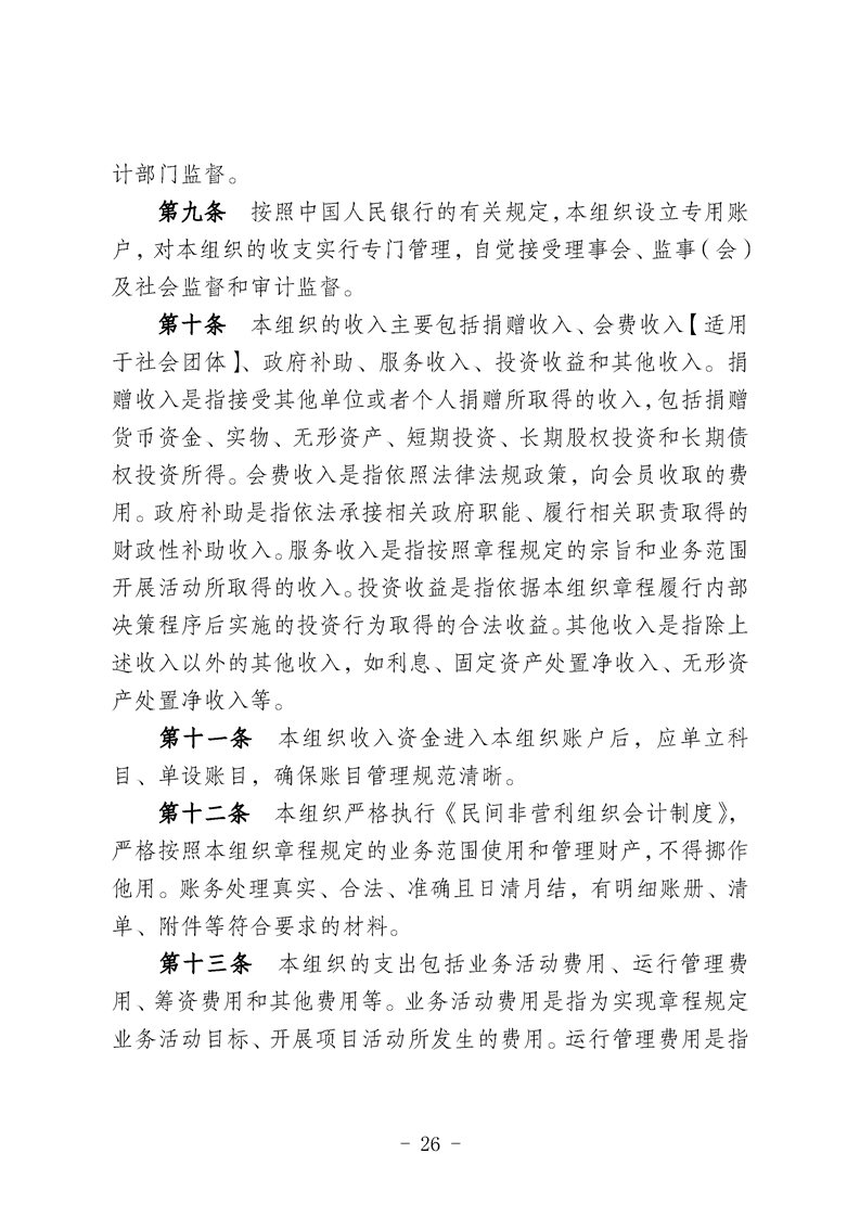
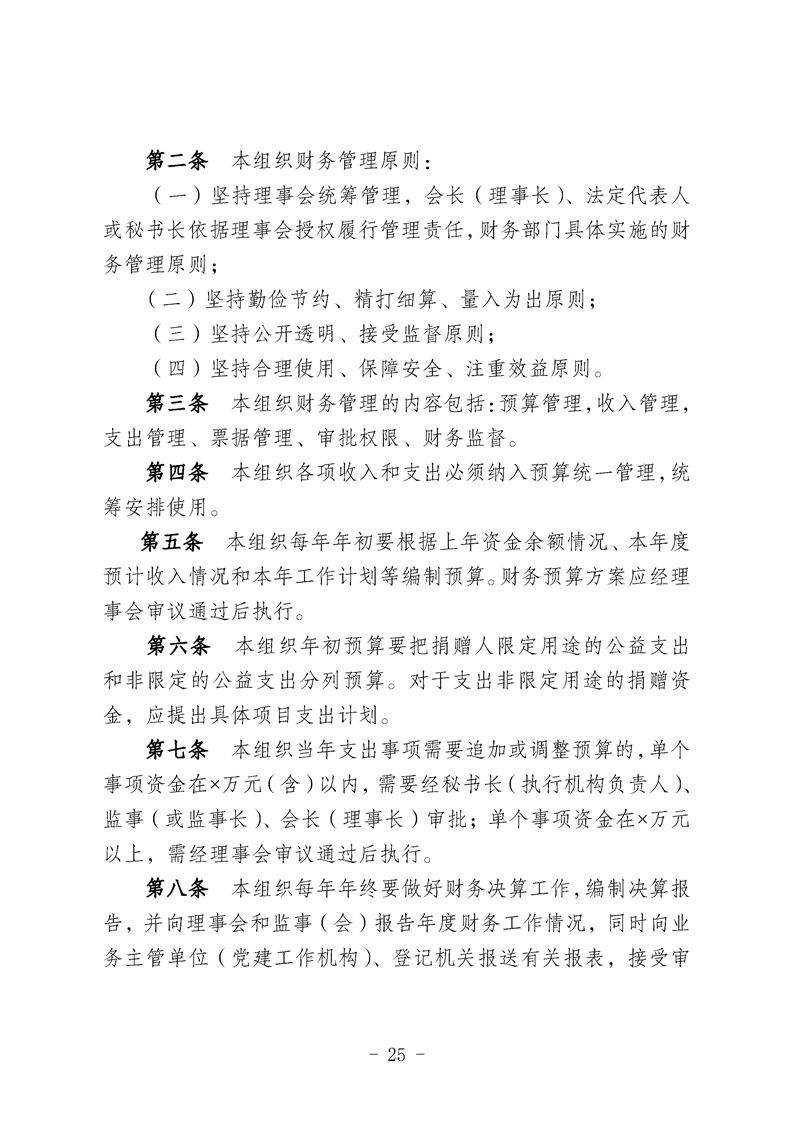
政府信息公开

关于印发《新疆维吾尔自治区社会组织内部管理制度示范文本》的通知

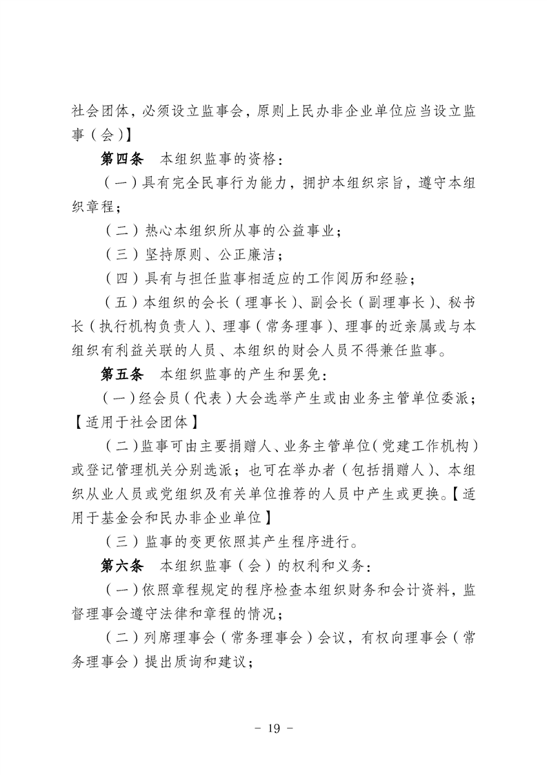
发布时间:2025-09-18 16:53   浏览次数:   【字体:










































































附件下载:
相关链接:
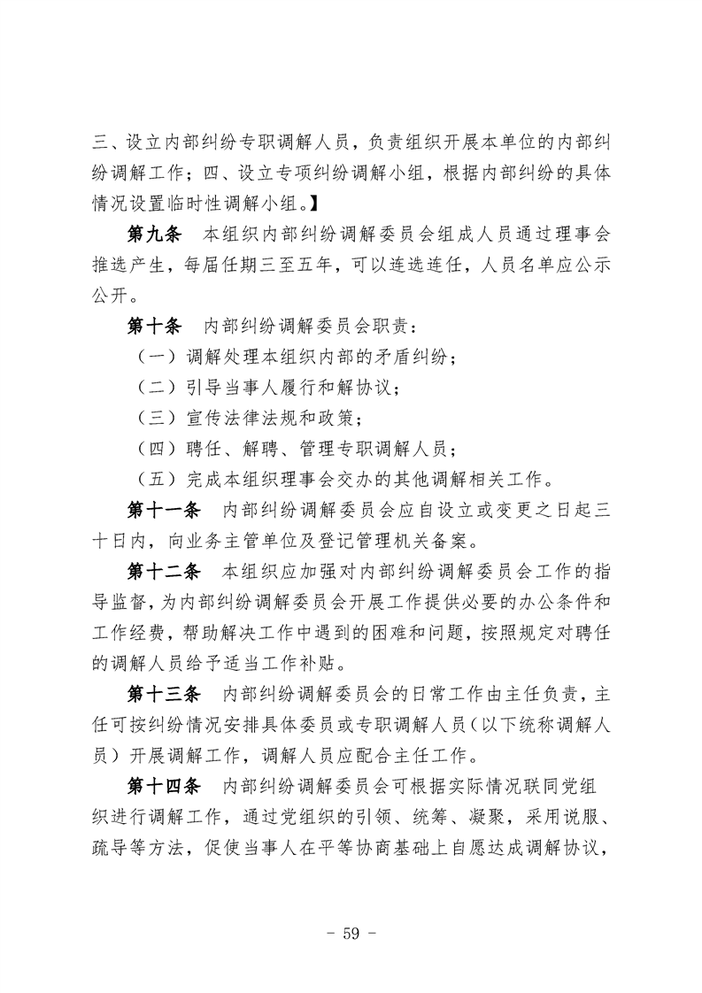
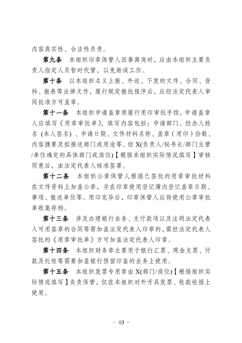
关于《新疆维吾尔自治区社会组织内部管理制度示范文本》的政策解读