注册送体验金
注册送体验金-博彩注册送彩金
政府信息公开
政策
政府信息公开指南
政府信息公开制度
法定主动公开内容
政府信息公开年报
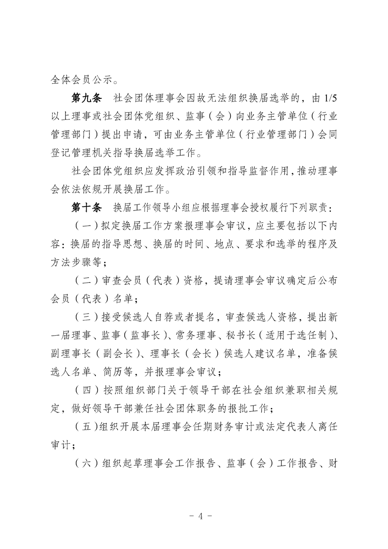
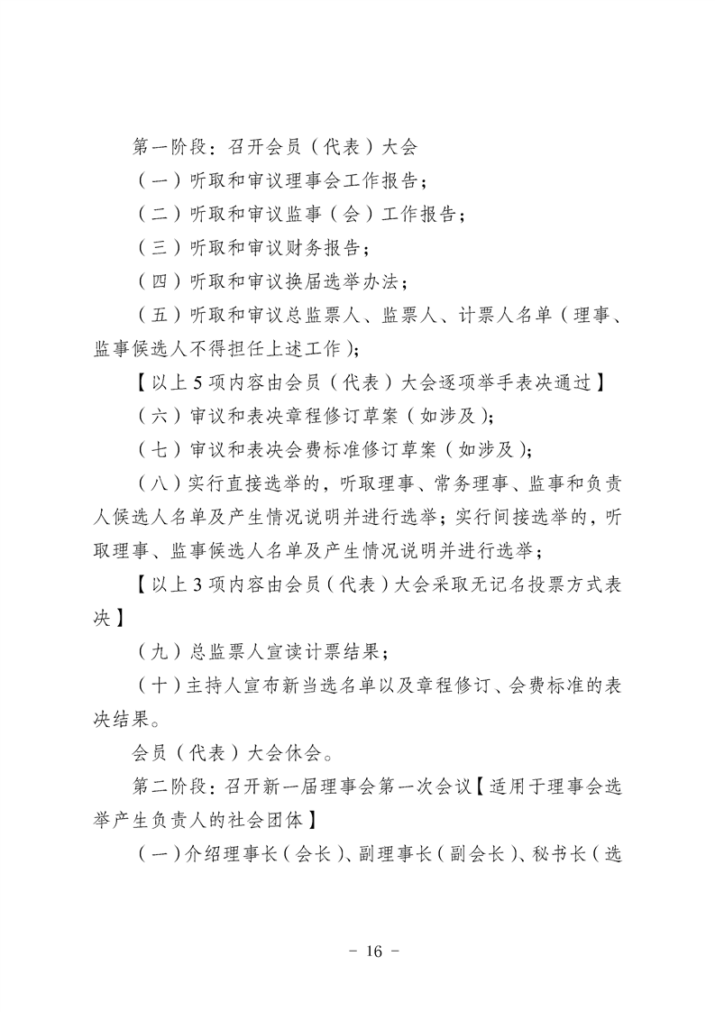
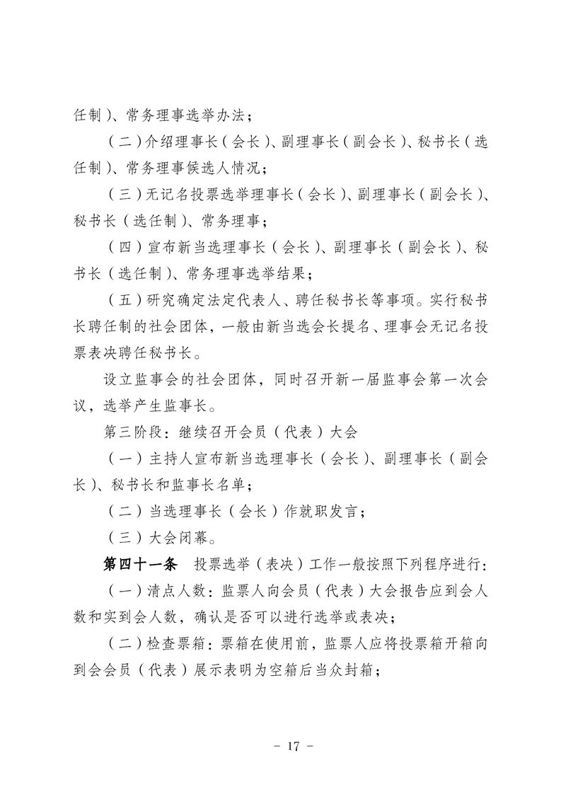
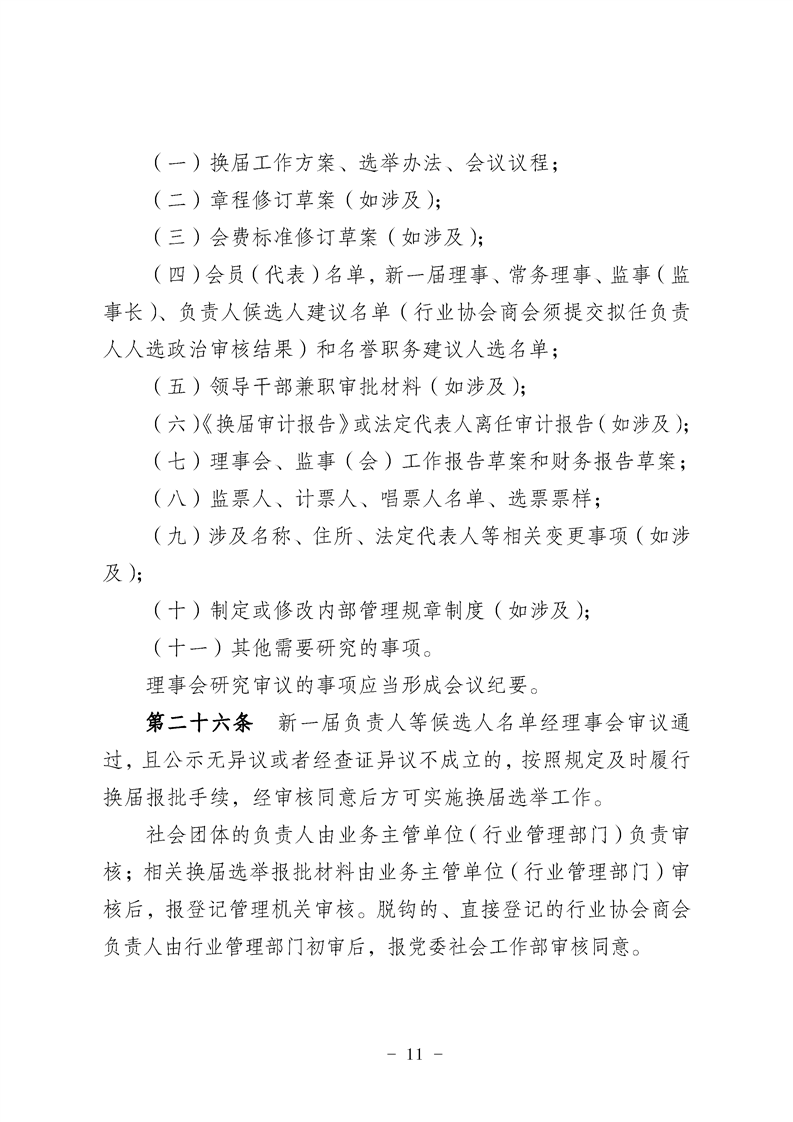
关于印发《新疆维吾尔自治区社会团体换届选举工作的指引(试行)》的通知
发布时间:2025-09-18 16:34
浏览次数:
【字体:
大
中
小
】
附件下载:
(此件于重新编辑)
相关链接:
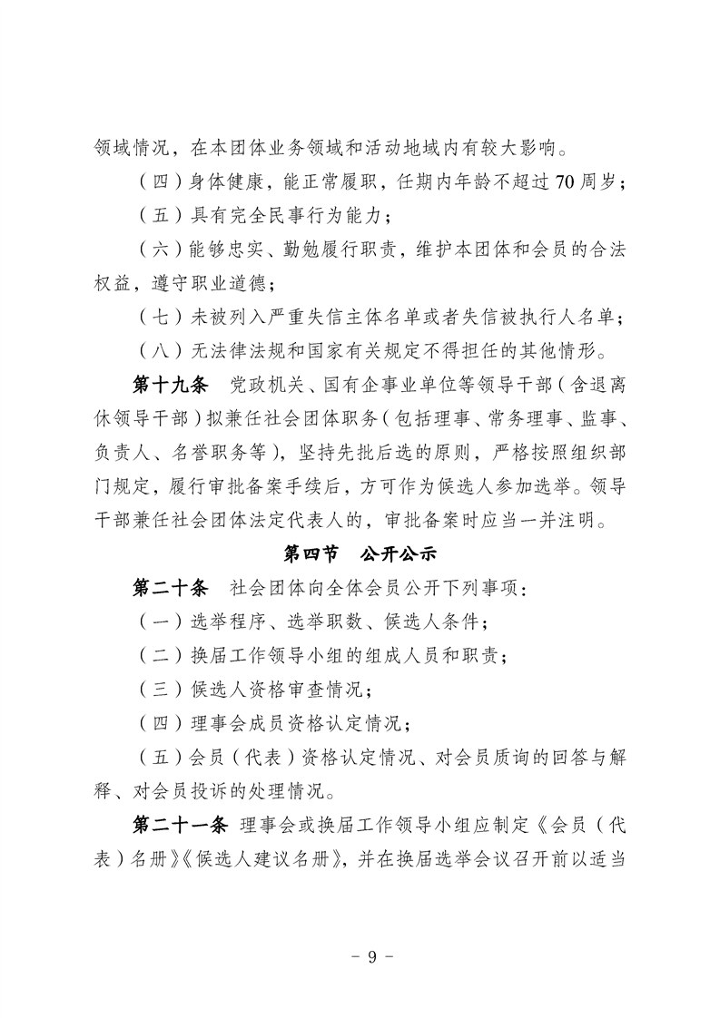
关于《新疆维吾尔自治区社会团体换届选举工作的指引(试行)》的政策解读
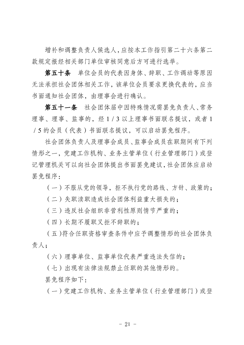
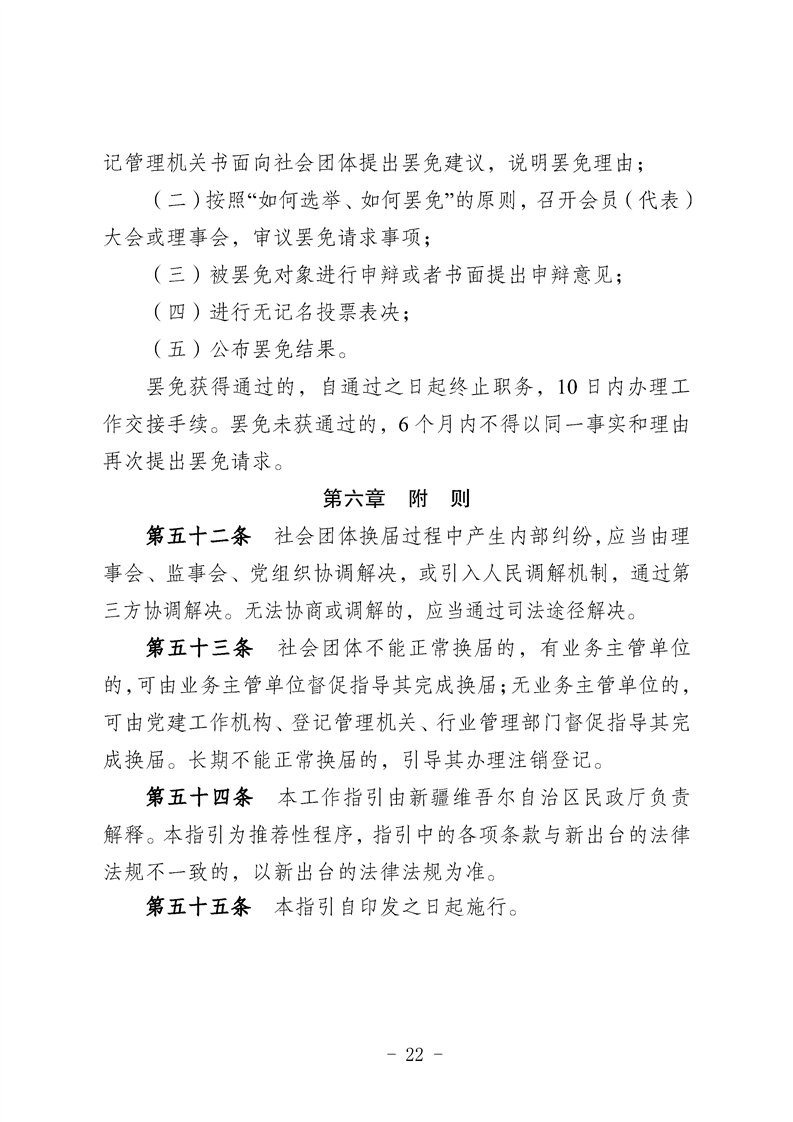
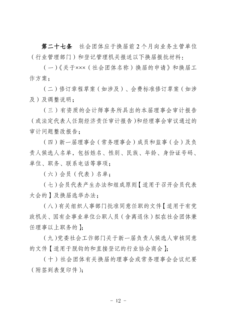
文件性质分类