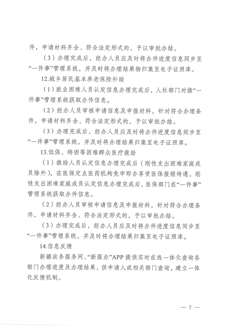
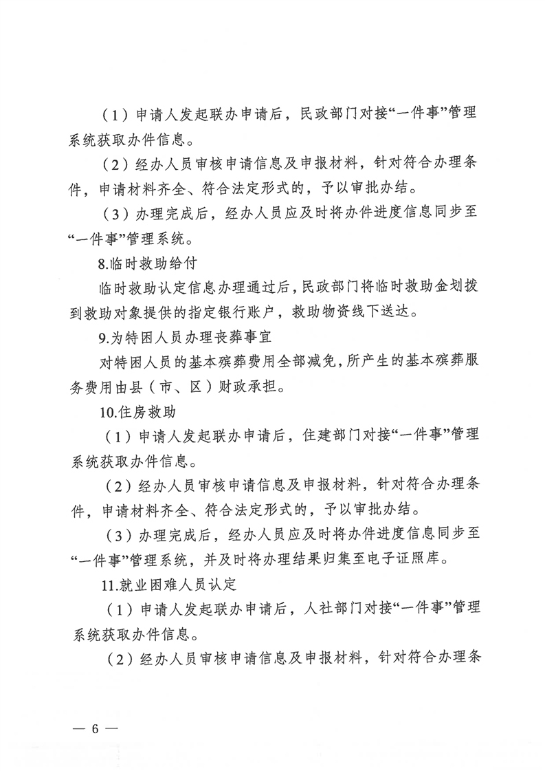
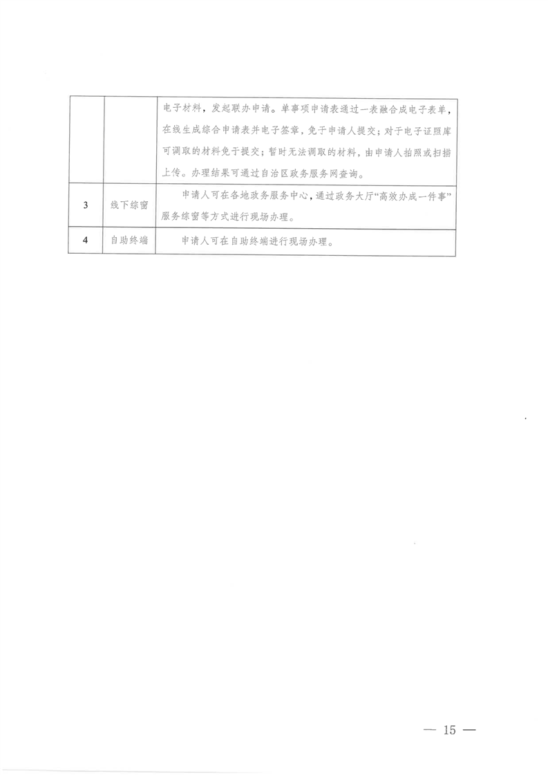
注册送体验金
注册送体验金-博彩注册送彩金
政府信息公开
政策
政府信息公开指南
政府信息公开制度
法定主动公开内容
政府信息公开年报
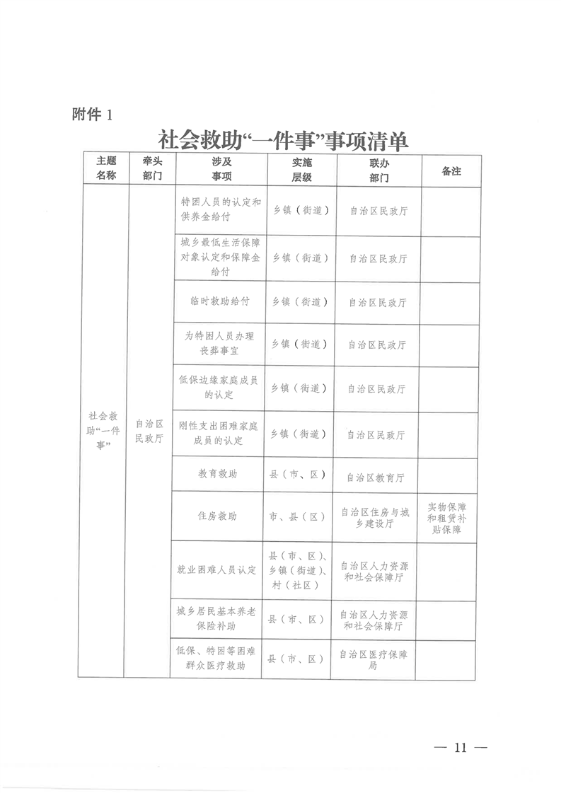
关于印发《自治区高效办成社会救助“一件事”业务工作方案》的通知
发布时间:2025-06-30 12:15
浏览次数:
【字体:
大
中
小
】
附件下载:
(此件于重新编辑)
相关链接:
文件性质分类